王者荣耀s41赛季 发育路法球流比暴击流好 暴击流太脆了
S41赛季法球流射手因为出装中包含防御属性,生存能力确实比纯输出的暴击流要好不少。但这个玩法并非万能,为了帮你快速了解它的优劣和适合的英雄
前端开发丰富的内容·实用的工具·完善的生态
S41赛季法球流射手因为出装中包含防御属性,生存能力确实比纯输出的暴击流要好不少。但这个玩法并非万能,为了帮你快速了解它的优劣和适合的英雄
前端开发
当 Django 的 DEBUG 从 True 设为 False 后,内置的静态文件服务器确实会失效。这在生产环境中是必要且正确的安全措施,但需要额外配置来确保静态文件(如 CSS、JavaScript、图片)能被正常访问。
前端开发
在Django项目中,选择使用Whitenoise还是Nginx来管理静态文件,确实是一个常见的考量。简单来说,Whitenoise的核心优势在于极致的简化和部署的便捷性,而Nginx则在性能和高并发处理上更胜一筹。
前端开发
在 NoSQL 数据库的世界中,MongoDB 以其灵活的文档模型而闻名。虽然 MongoDB 非常适合反范式化和内嵌文档设计,但在某些场景下,采用关系型数据库的范式设计原则同样具有显著优势,特别是在数据一致性方面。
前端开发
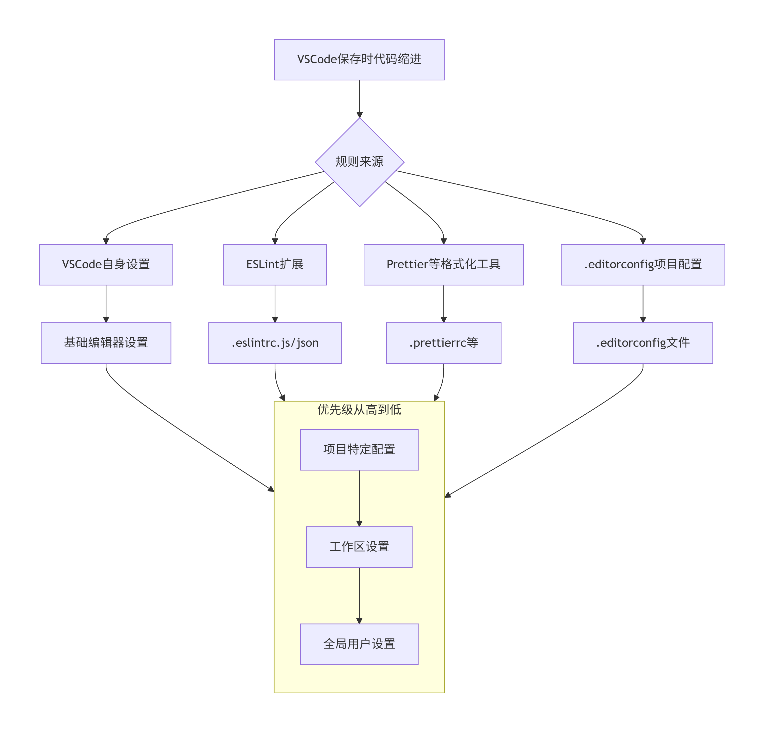
你的目标是让代码缩进遵循ESLint规则,核心是确保保存时代码的自动修复和格式化都由ESLint来完成。
前端开发
在 MongoDB 中,推荐将关系直接存储在 article 表中,而不是新建单独的关系表。这是 MongoDB 文档数据库的典型用法。
前端开发